Honeywell Home Alarm System Wiring Diagram - The Lyric T6 PRO WIFI Thermostat Wiring Diagrams show you how to properly wire the different versions of the Lyric T6 PRO Thermostat. This is very important for setting the device up with your HVAC system or furnace. The guide is dated 08-17. Learn how to wire your Honeywell Lyric T6 PRO Thermostat.. Honeywell alarm system wiring diagrams you are welcome to our site, this is images about honeywell alarm system wiring diagrams posted by Benson Fannie in Honeywell category on Nov 06, 2019. You can also find other images like images wiring diagram, images parts diagram, images replacement parts, images electrical diagram, images repair manuals, images engine diagram. Honeywell Vista Series 15P, 20P, and 21IP Basic Wiring Back To Main Wiring a Honeywell security system can seem intimidating at first glance but it's really not hard. Take a look at this video to see how simple it can be. You can subscribe to our YouTube channel for alerts on the newest videos we upload. click the Subs.
Mar 31, 2019 · Visit the post for more. Honeywell 3000 thermostat wiring diagram wires 5 16 jaun rh bergbahnen de p3000 pro thermostat wiring diagram unique 2 wire in addition to manual 4 honeywell pdf diagrams wiring diagram at gallery image honeywell pro 5000 install manual pdf honeywell central heating wiring diagram. Collection of honeywell fan limit switch wiring diagram. A wiring diagram is a simplified traditional pictorial representation of an electric circuit. It shows the elements of the circuit as streamlined forms, and also the power as well as signal links in between the devices.. Wiring codes can change depending on the customer's instrumentation and the sensor’s output type. On this page, you will find a quick reference to standard wiring code options offered by Honeywell, as well as, definitions of commonly-used wiring terms..
Mar 31, 2019 · Visit the post for more. Honeywell 3000 thermostat wiring diagram wires 5 16 jaun rh bergbahnen de p3000 pro thermostat wiring diagram unique 2 wire in addition to manual 4 honeywell pdf diagrams wiring diagram at gallery image honeywell pro 5000 install manual pdf honeywell central heating wiring diagram. Collection of honeywell fan limit switch wiring diagram. A wiring diagram is a simplified traditional pictorial representation of an electric circuit. It shows the elements of the circuit as streamlined forms, and also the power as well as signal links in between the devices.. Wiring codes can change depending on the customer's instrumentation and the sensor’s output type. On this page, you will find a quick reference to standard wiring code options offered by Honeywell, as well as, definitions of commonly-used wiring terms..
Hp Laserjet 5l Manuals Em Portugues
Honeywell Home Smart Home Security Starter Kit review: Is ...
Honeywell Home Smart Home Security Starter Kit review: Is ...
Hp Deskjet 3820 Inkjet Manual
Security alarm - Wikipedia
Security alarm - Wikipedia
Hp Laserjet 4345mfp Service Repair Manual Download
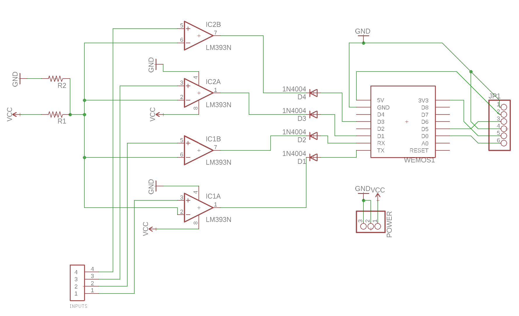
Interfacing Raspberry PI to HoneyWell alarm system (3V vs ...
Interfacing Raspberry PI to HoneyWell alarm system (3V vs ...
Hp Designjet L26500 Series Printer Service Repair Manual
Monitoring door switches on existing wired alarm system ...
Monitoring door switches on existing wired alarm system ...
Securely Verified